SGA-100系列二乙基乙胺氣體檢測模塊是深國安電子獨立研發和生產的一款,專門針對垃圾焚燒廠、垃圾轉動站、公廁、化工園廠等二乙基乙胺氣體進行24小時在線監測的標準化、模塊化產品;是深國安電子運用十多年氣體探測器生產經驗,采用國外原裝進口二乙基乙胺氣體傳感器,通過32位微處理器和24位數據采集器后,再進行全量程進行溫濕度補償,然后再用99.999%純度的標準氣體進行校準之后的產品;SGA-100系列二乙基乙胺氣體檢測模塊可直接輸出4- 20mA模擬電流信號或RS485數字信號;因此,客戶購買后,無需二次開發,無需再次校準,可直接采集標準信號,進行數據傳輸、在線監測等工作;產品使用簡單,氣體檢測精度,廣泛適用于各類有氣體檢測需求的行業客戶;
SGA-100系列二乙基乙胺氣體檢測模塊是深國安電子獨立研發和生產的一款,專門針對垃圾焚燒廠、垃圾轉動站、公廁、化工園廠等二乙基乙胺氣體進行24小時在線監測的標準化、模塊化產品;是深國安電子運用十多年氣體探測器生產經驗,采用國外原裝進口二乙基乙胺氣體傳感器,通過32位微處理器和24位數據采集器后,再進行全量程進行溫濕度補償,然后再用99.999%純度的標準氣體進行校準之后的產品;SGA-100系列二乙基乙胺氣體檢測模塊可直接輸出4- 20mA模擬電流信號或RS485數字信號;因此,客戶購買后,無需二次開發,無需再次校準,可直接采集標準信號,進行數據傳輸、在線監測等工作;產品使用簡單,氣體檢測精度,廣泛適用于各類有氣體檢測需求的行業客戶;
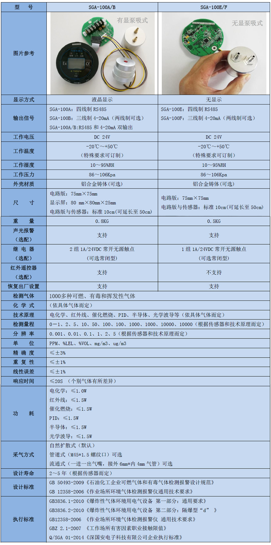
SGA-100系列二乙基乙胺氣體檢測模塊按有無顯示和信號輸出的不同,共分為SGA-100A-C6H15N液晶顯示型RS485信號輸出二乙基乙胺氣體檢測儀、SGA-100B-C6H15N液晶顯示型4-20mA信號輸出二乙基乙胺氣體檢測儀、SGA-100E-C6H15N無顯示型RS485信號輸出二乙基乙胺氣體檢測儀和SGA-100F-C6H15N無顯示型4-20mA信號輸出二乙基乙胺氣體檢測儀;還可根據客戶的實際需要,選配不同的采樣氣室;如自然擴散式氣杯、M45*1.5螺紋口的管道式氣杯、一進一出氣嘴,外接6mm內接4mm氣管的流通式氣杯。
SGA-100系列氣體檢測模塊全部采用國外一線品牌氣體傳感器,具體反應靈敏、測量精準、穩定性強、壽命長久等特點;選用品牌包括英國CITY、英國ALPHASENSE、美國HONEYWELL、瑞士MEMBRAPOR、英國DYNANENT、日本NEMOTO、日本FIGARO、美國BASELINE等。
SGA-100系列氣體檢測模塊運用當前國際領先的催化燃燒、電化學、紅外線、PID、半導體和光學波導技術原理,可對100多種可燃和有毒氣體進行檢測;其中包括甲烷、乙烷、丁烷、氫氣、乙炔、氨氣、天然氣、液化石油氣、汽油、柴油、二乙基乙胺、乙醇、石腦油、瓦斯、沼氣、航空煤油等上百種可燃氣體,和常見的一氧化碳、硫化氫、氨氣、氯氣、氫氣、氧氣、臭氧、二氧化硫、二氧化碳、光氣、笑氣、溴氣、苯、VOC、甲醛、乙烯、一氧化氮、二氧化氮、氮氣、氮氧化物、環氧乙烷、丙烷、氟化氫、氯化氫、磷化氫、硒化氫、氰化氫、TDI、吡啶、三氟化硼等有毒氣體。
●本質安全型電路設計、安全可靠;
●可檢測1000多種可燃和有毒氣體,業內最全;
●10多年行業生產經驗,品質有保障;
●內置國外原裝進口氣體傳感器,反應靈敏,測量精準;
●大屏幕液晶顯示,可24小時在線監測,實時顯示氣體濃度;
●三指示燈設計,監測狀態一目了然:工作燈、報警燈、故障燈
●國外原裝進口氣體傳感器,反應速度快、誤差率低、抗干擾能力強;
●32位微處理器+24位采集芯片,可在00.000-99999數值之間任意檢測;
●標準4-20mA模擬電流信號和RS485數字信號可選;
●多種量程單位可選:%LEL、%VOL、PPM、PPB、ug/m3;
●全量程溫濕度補償和數據修正,大大提高了產品的精度度和穩定性;
●可選配1-2組無源觸點信號,方便與風機或電磁閥的控制設備聯動使用;
●擴散式自然采樣、氣嘴泵吸式采樣,管道螺紋采樣可選;
●可選配一體式蜂鳴器,現場聲光報警;
●可訂制延長線,做分體式使用;
●有中文或英文兩種操作界面可選;
●可獨家訂制LOGO和專屬PCB板;
●一年質保,終身售后服務;

