SGA-500系列
在線式防爆型偏二甲肼氣體檢測儀
擴散式|泵吸式|管道式

一、在線式防爆型偏二甲肼氣體檢測儀產品簡介
SGA-500系列在線式偏二甲肼氣體檢測儀是深國安電子完全依照工業級設計標準,自主研發生產的一款防爆型氣體檢測儀表;不僅獲得國家防爆電氣產品質量監督檢測中心頒發的防爆合格證(防爆證編號:CNEx19.1790x),同時還是國內氣體探測器(也叫氣體變送器、氣體檢測探頭、氣體泄漏報警器)行業內唯一獲得歐盟CE和ROHS雙認證的氣體檢測儀品牌;可直接安裝在危險區域的1區和2區使用;鋁合金防爆外殼,堅固耐用;智能氣體傳感器芯片,支持24小時連續在線監測;寬電壓直流供電設計,12-30V之間可自由使用;4-20mA和RS485雙信號輸出,支持數據長距離遠傳,并可兼容90%以上廠家的氣體報警控制器、PLC、DCS、DDC等上位機系統;三種氣體采樣方式,可根據應用場景自由選擇適合自己的自然擴散式、主動泵吸式或密閉管道式氣杯;內置國際一線品牌氣體傳感器,精度高,穩定性強,誤差率低;全量程溫濕度補償,確保測量數值長期穩定、可靠;自帶空氣中零點自動校正功能,保證產品使用過程中不出現誤報現象;深國安電子的SGA-500系列在線式氣體檢測儀憑借卓越品質和優良售后,不僅暢銷國內24個省市,還遠銷包括臺灣、新加坡、馬來西亞等多個國家和地區;
SGA-500系列在線式偏二甲肼氣體檢測儀功能強大,配置齊全;大屏幕液晶顯示屏,可實時顯示檢測的氣體名稱、氣體單位、現場濃度值等信息;工作指示燈(綠)、報警指示燈(紅)、故障指示燈(黃)、監測狀態,一目了然;國外原裝進口氣體傳感器,反應靈敏,測量精準;32位納米級微處理器+24位超高ADC采集芯片,反應速度更快,檢測數值更穩定;全量程溫濕度補償及智能運算,確保監測數據準確無誤;一體式聲光報警器,簡潔大方;當現場監測氣體濃度值達到預設報警點時,會自動發出85dB以上聲光報警、提醒人員安全撤離;還可選配開關量信號,與風機、切斷閥、噴淋系統等設備進行聯動,自動處置險情;紅外遙控器,無需開蓋即可對現場氣體報警器進行調零、高低報設置、氣體校準等服務;深國安獨有三防設計(防高濃度過載+防人員誤操作+防雷擊),安全系數可與國外原裝進口氣體檢測儀相媲美:
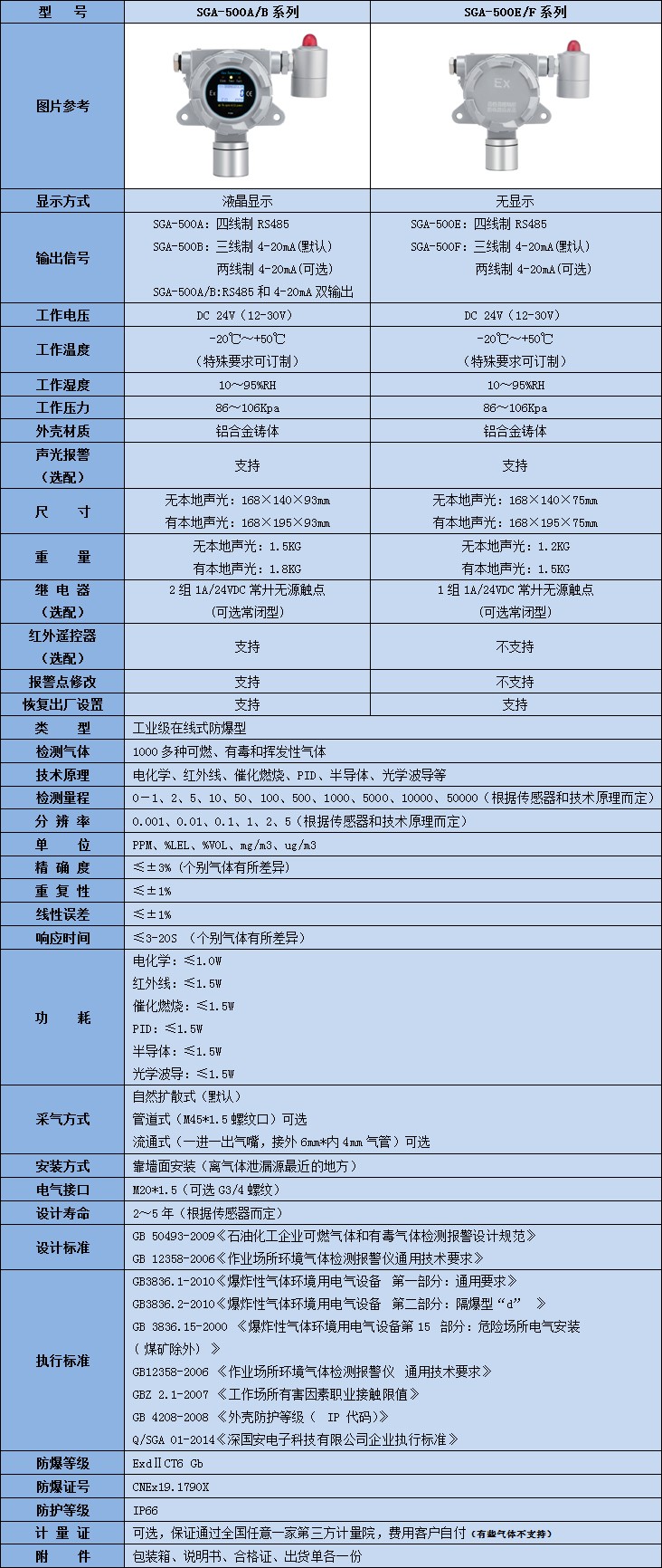
SGA-500系列在線式防爆型偏二甲肼氣體檢測儀設計簡單,安裝布線方便;按有無顯示和信號輸出的不同,共分為SGA-500A系列液晶顯示型RS485信號輸出偏二甲肼氣體檢測儀、SGA-500B系列液晶顯示型4-20mA信號輸出偏二甲肼氣體檢測儀、SGA-500E系列無顯示型RS485信號輸出偏二甲肼氣體檢測儀和SGA-500F系列無顯示型4-20mA信號輸出偏二甲肼氣體檢測儀;具體區別請參照下面產品參數列表。
●支持1000多種可燃、有毒和揮發性氣體檢測;
●本質安全型電路設計、安全可靠;
●資質齊全(防爆證、CE、ROHS、計量證等),安全有保障;
●24小時實時在線監測,安全無憂;
●采用國際一線品牌氣體傳感器,長期穩定不漂移;
●反應靈敏、測量精準、抗干擾能力強;
●支持PPM、%LEL、%VOL、mg/m3等多種檢測單位;
●中文或英文操作系統可選,真正的全球通;
●4-20mA、RS485、0-5V電壓等多種信號輸出可選;
●良好的密封性,耐壓、隔爆、抗電磁干擾;
●使用方式多樣,可單機接220V電源使用,也可與系統配套使用;
●聲光報警器一體化、模塊化設計,易于安裝;
●人性化設計,客戶可根據需要自行修改報警點;
●內置按鍵設計+恢復出廠設置功能,避免人員誤操作;
●自帶全量程溫度補償和數據修正,大幅提高產品的精度性和穩定性;
●空氣中零點自動校準,確保產品不誤報;
●2組開關信號輸出,方便與風機或電磁閥的控制設備聯動使用;
●可通過遙控器,免開蓋對檢測儀進行報警點、零點調整和目標點標定;
●不銹鋼銘牌,產品規格永不褪色、永不遺失;
●獨特的結構設計,安裝、布線簡單方便,節約成本;
●鋁合金鑄體防爆外殼,堅固耐用;
●防爆證等級:ExdIICT6 Gb
●防爆證編號:CNEx19.1790x
●防護等級:IP66

